跳至主要內容
首頁
關於我們
最新消息
簽證辧理
國內旅遊
國內一日遊
國內二日遊
國內三日遊
國外旅遊
東北亞
東南亞
大陸
歐美
澳洲
車輛種類
選單
首頁
關於我們
最新消息
簽證辧理
國內旅遊
國內一日遊
國內二日遊
國內三日遊
國外旅遊
東北亞
東南亞
大陸
歐美
澳洲
車輛種類
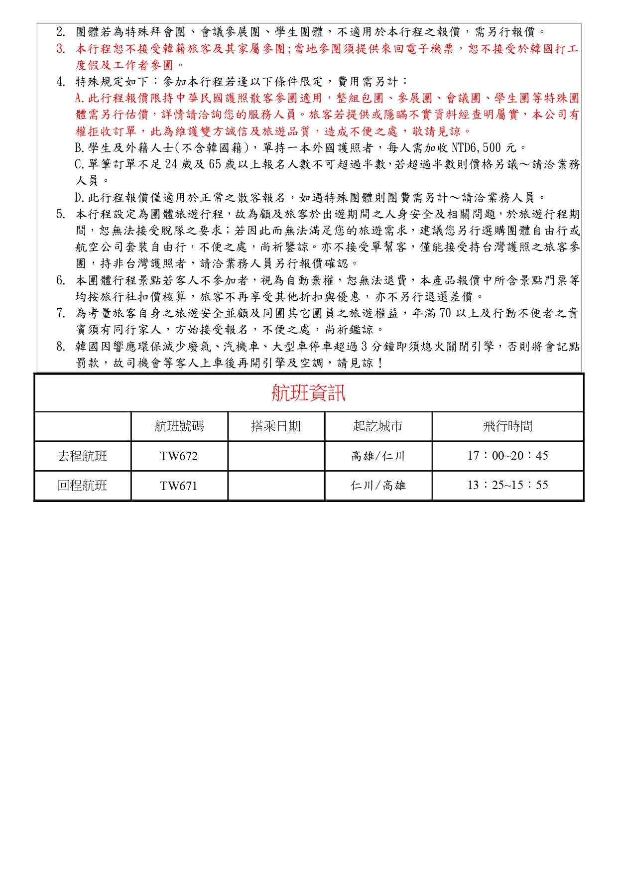
高TW仁川-深秋大促-《不走人蔘保肝》雄威風韓國真好玩~愛寶樂園(含門票+全日卷)五天(14) 高雄
高TW仁川-深秋大促-《不走人蔘保肝》雄威風韓國真好玩~愛寶樂園(含門票+全日卷)五天(14) 高雄
高雄出發
出發日期:2025年10月11月12月
立即報名