跳至主要內容
首頁
關於我們
最新消息
簽證辧理
國內旅遊
國內一日遊
國內二日遊
國內三日遊
國外旅遊
東北亞
東南亞
大陸
歐美
澳洲
車輛種類
選單
首頁
關於我們
最新消息
簽證辧理
國內旅遊
國內一日遊
國內二日遊
國內三日遊
國外旅遊
東北亞
東南亞
大陸
歐美
澳洲
車輛種類
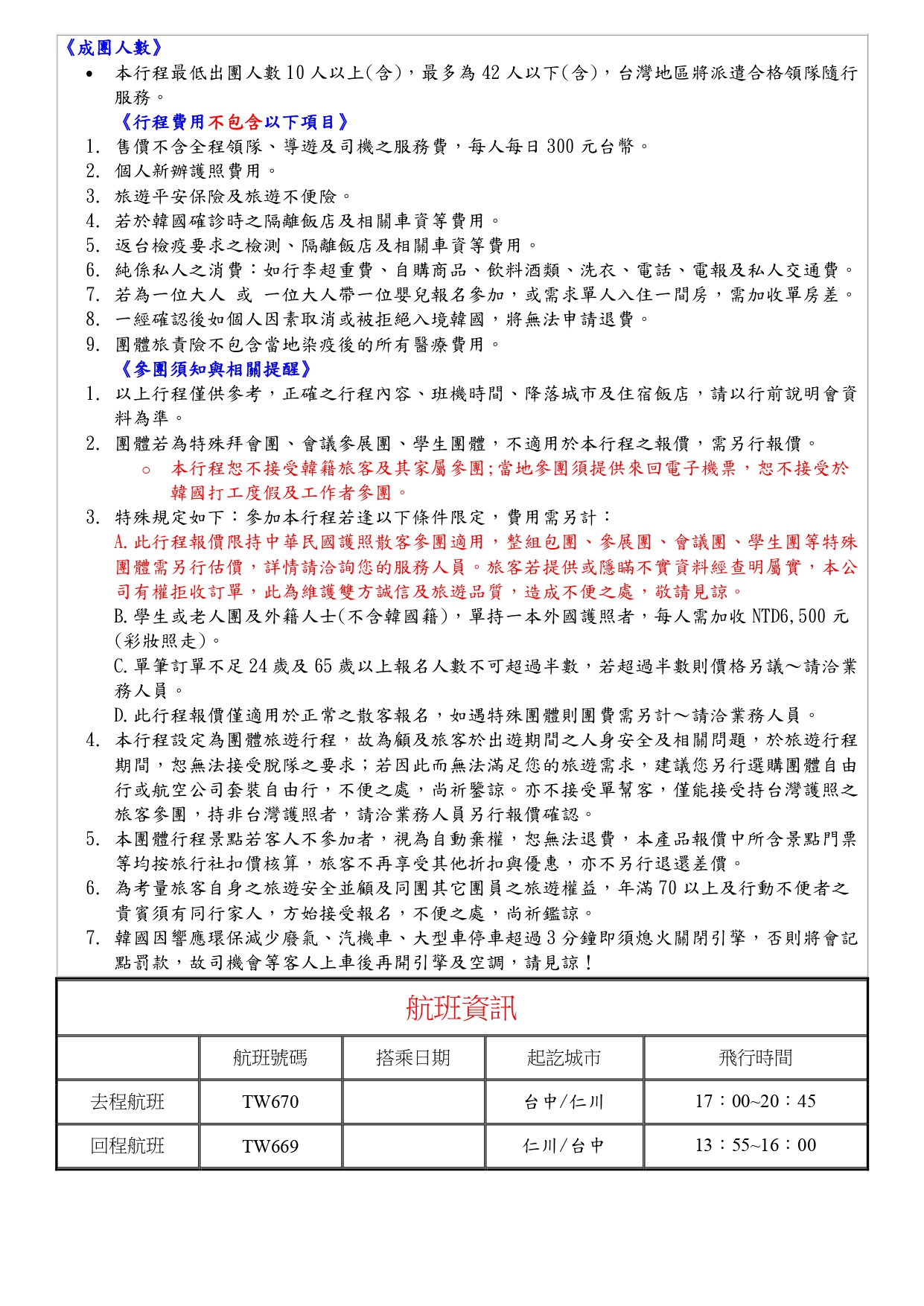
中TW5-56月1+1-中韓新版抗漲買一送一鍾情韓國好威風(再升等一晚五花酒店)~5天(14)
中TW5-56月1+1-中韓新版抗漲買一送一鍾情韓國好威風(再升等一晚五花酒店)~5天(14)
台中出發
出發日期:2026年5月6月
立即報名